假设这种有关焦虑的理性情绪行为理论是正确的,你可以控制自己的焦虑情绪,并且还能保持一种自我保护式的警惕心和警觉心,这是一种非常简单的方式。虽然简单,却很不容易。
从根本上来说,如果你希望得到某些东西,你只需保持一种比较喜欢的心态就行:比较喜欢获得他人的认可,比较喜欢轻松的氛围,比较喜欢没有什么身体上的意外和疾病——但一定要避免使这种心态升级为一种必须和强求的信念。无论你有着怎样的愿望、目标和价值观,要想从根本上改变它们,几乎是不可能的。但是,一旦这些愿望演变为一种强制性和必要性的需求,你就应该停下来思考一下:这些强制性需求如何有害,如何使它们回归到那种愿望和希望的状态。
是不是很简单呢?确实如此——但是,我还要说一点,其实并不那么容易。让我们具体来说一下,究竟如何才能做到这一点。
我们举一个最常见的例子。假设你真心爱上了一个人,而你明显地感觉到这个人并没有对你的感情做出任何特别的回应。他对你爱理不理,甚至看上去并不喜欢你,但你还是很希望他会对你的爱意做出回应,因此,要是他没有做出任何回应,你就会焦虑不安。你如何才能缓解这种焦虑感呢?
首先,假设你不仅仅是渴望你心爱的人能够同样爱你。你还有一种极其强烈的愿望,即他必须爱你。为什么呢?为什么我们要做出这样的假设呢?因为你现在是在尝试理性情绪行为疗法,而这个理论指出,当你在异常焦虑的情况下,你很可能会产生一种必须信念。所以,让我们假设这种情况存在。
显而易见,你希望或倾向于心爱的人能对你的感情做出回应。但是,假设因为你的焦虑情绪,这种愿望升级成了一种强制性的必须信念。所以你很容易会发现:“我不仅强烈地希望我心爱的人能爱我,而且我还认为他绝对必须这样做。但是,因为他似乎并没有按照我的想法去做,一想到他很可能永远也不会像我爱他那样爱我,我就很焦虑。我无法保证我会得到我必须得到的东西,所以我会焦虑不安,确切地说,我会惊慌失措。”
现在,在你讲述有关你心爱的人这件事情时,我们发现了这样一个必须信念,毋庸置疑,这种信念使你感到焦虑了。这个方法很简单,是不是?如果你回头想一下,你可能轻易地就能发现这种信念。
好了,现在你有了这种必须信念,即“我心爱的人必须、绝对必须像我爱他一样爱我”。你要怎么做呢?你打算怎么去改变这种信念呢?
答案是:如果你遵照理性情绪行为疗法的理论,就要与这些信念进行辩论。那么,你的目标是让你心爱的人爱你:在A点,即不愉快事件发生时,他似乎并不在意你,而且可能永远也不会在意你;在B点,即你的非理性信念产生时,你告诉自己他绝对必须在意你;因此,在C点,你的这种情绪产生的结果——你很焦虑。是不是一切都一清二楚了呢?
然后,继续遵照理性情绪行为疗法的理论,你会向D迈进,D代表辩论,辩论也许是现今功能最为强大的一种治疗方法——几千年前,哲学家们发明了这种治疗方法,这些哲学家有的来自亚洲,有的来自希腊,还有的来自罗马。D(辩论)是对你的非理性信念,即“我心爱的人绝对必须爱我!”提出的一种质疑和挑战。
现在,你可以同你的非理性信念进行辩论,即“我心爱的人绝对必须爱我!”的信念。在这里,我想要强调三种辩论非理性信念的思维方法。之后,我会为你介绍其他一些有关认知、情感和行为的方法,来辩论这种非理性信念或任何其他自我挫败的非理性信念。
第一种辩论非理性信念的方法是现实或实证型辩论法,这种方法可谓是一种最基本的方法。这些非理性信念站不住脚的主要原因就是它们有违社会现实。它们不符合生活事实,当它们背离社会现实时,如果你还是固执己见,这种非理性信念就会妨碍你去实现自己的愿望。
因此,当你产生这样一种非理性信念,即“我心爱的人绝对必须爱我”时,你首先应该辩论一下,这种信念是否符合现实或事实。你应该问问自己,并不断对自己发问,直到得到一个合适的答案——“为什么我心爱的人一定要爱我呢?有什么证据表明他必须这样做吗?‘他绝对必须爱我’这种假设现实吗?有没有事实证据能证明这一点呢?他有什么理由必须爱我呢?”
当然,关于所有这些问题,我们只能大声地跟你说声“不”。事实上,你心爱的人有他自己的选择,他可以自由选择去爱你或不爱你。因此,他不是必须要爱你。实际中,他可能不会爱你。没有任何证据表明他绝对必须爱你,但有大量证据表明他可能不会爱你,而且,事实上,你往往会因这样的要求而烦恼,实际上他可能不会或根本就不会爱你。因此,如果事实表明他不会爱你,那么很明显,他确实不必去爱你。
而且,你心爱的人必须爱你,这种假设是不现实的,他可能会选择去爱你、恨你或忽视你。所以,他不能决定不爱你,这种假设也是不现实的。有什么事实能证明这一点吗?事实是他可能会爱你,也可能不会爱你,这是显而易见的。他有时也会改变对你的想法。显然,这些事实表明,他不会无条件地绝对爱你。
再者,你心爱的人必须爱你,也没有什么道理可言。我们有很多原因可以解释他为什么可能会爱你——例如,你可能对他很好。但是,尽管你对他很好,他仍然有可能不爱你,而且,因为你对他太好,他还可能会认为你太软弱或缺乏精神支持而不爱你。
无论你怎样去分析,你心爱的人绝对必须爱你,这种确切的信念肯定是站不住脚的,因为那显然不是他自己的选择,而且他的选择可能与你的要求不一致。他是一个有着自由抉择权的生物体,他可能会爱你,也可能不会爱你。所以,当你坚持认为他绝对必须无条件地爱你时,你是在否认这样一个事实——他可能会爱你,也可能不会爱你;他可能曾经深深爱着你,但现在可能已经不再爱你。他的这种本性是反复无常、变化万千的,而你坚持认为他会一如既往地爱你,这不符合他的本性。太不现实了!如果你要求他必须永远爱你,而显然他不会这么做,如果真是这样的话,你将惶惶不可终日。
同样,“我心爱的人必须绝对爱我”,这是一种必然推论,你也可以通过现实和实证来辩论这些必然信念。因此,如果他不爱你了(而你认为他必须爱你),你可能会认为,我是一个差劲的情人,我真是无能,就是因为这样,他才不爱我的。但是,这种信念是不现实的,因为有很多原因可以解释为什么他不爱你,其中有一些不是你的原因,主要是因为他自身。例如,他可能真的谁都不爱,他可能不具备去爱他人的能力。
另外,因为你坚持认为你心爱的人绝对必须爱你,而其实他对你并没有什么感情,你可能会得出这样一个结论——“真是太可怕,太恐怖了!我不能忍受他不爱我!”但是,如果你实事求是地质疑这些结论,你会发现他确实可能不会爱你——因为你没有得到他的爱,而这是你一直想要和需要的。但实际上,这可能并不是最糟糕的事情(例如,他可能会疯狂地咬伤你,并决定要杀了你)。他不爱你这个事实并不是那么糟糕,也不是必须不能发生的,但你却认为这个事实很可怕、很恐怖,这就意味着它确实很糟糕,不应该发生。其实不然,不管你认为这件事有多糟糕,他可能还是会不爱你。此外,当你说你不能忍受他不爱你时,这通常意味着以下两点。第一,他不爱你这个事实会要了你的命;但是,你很有可能不会因为他不爱你而去选择结束自己的生命。第二,“我不能忍受!”这种说法是指,如果他永远也不会爱你,你可能以后再也不会感到快乐了。但是,这种说法同样也是不现实的,你不会快乐的主要原因不是因为你不可能会快乐,而是因为你认为你不会快乐。
通过现实辩论法,你可以辩论你心爱的人绝对必须爱你这种信念,此外,你还可以辩论一些衍生出来的不切实际的信念,如“他不爱你真是太可怕了”“你根本无法忍受他不会像你想象中那样爱你”。按照理性情绪行为疗法的观点,非理性信念几乎都是不现实的,没有根据的,你可以严格根据自己或他人的经验,来对其进行辩论,并改变它们。
你的这种信念——“我心爱的人绝对必须爱我”以及各种与之类似的必然信念,通常都是不合逻辑的,而且不符合你的假设:“因为我非常爱他,要是他能同样爱我,我会很高兴,因此他绝对必须爱我,而且必须永远爱我。”如果你想放弃这个想法,并用一种理性的自救式的信念来取代它,你可以通过这些问题来进行辩论:“因为我非常爱我心爱的人,所以他必须同样爱我,这种信念符合逻辑吗?我希望他爱我这样一种强烈的愿望与他爱我这种必要性之间有什么联系呢?正因为我将大大受益于他对我的关怀,他就必须爱我吗?我的结论是基于这种事实得出的吗?”
你要不断问自己这些问题,直到得出一个正确的答案,你就会发现,你对心爱的人提出的感情上的要求都是不合逻辑的。因为你希望心爱的人能够爱你,所以当他不爱你时,你会为未能达成自己的愿望而感到沮丧、失望,这点合情合理。每当你想要某件东西,却没能得到它,你会不自觉地感到沮丧,然后告诉自己说,“我没有实现我的愿望,因此我觉得我很不幸,心里很不舒服。”这种信念合情合理。但你不能坚持认为,因为你会感到沮丧,而且你绝对不能失去他的爱,因此,这样的生活真是了无生趣,这种信念是不合逻辑的。
具体来说,你得出的结论是:你认为你心爱的人绝对必须爱你,而实际上他并不爱你,让我们通过逻辑型辩论法来质疑一下你的这些结论。首先,问:“正因为我非常爱他,他就绝对必须爱我,而且要一辈子爱我,这点合乎逻辑吗?”答:这当然不合逻辑。你的假设(你很爱他,要是他不爱你,你会感到很失望)和你的结论(因此,他绝对必须爱我)之间没有任何关联。如果他确实爱你,这就很合你心意了,但是,并不意味着他必须爱你。他有权去爱你或不爱你;当然,他也可以选择去爱你或不爱你。虽然你强烈地希望他能爱你,但是他并不会因为你的这种强烈的愿望而爱上你。事实上,甚至可能会适得其反!
再者,在对不合理信念进行辩论时,你可以问问自己:“我希望我心爱的人能够爱我这样一种强烈的愿望与他爱我这种必要性之间有什么联系呢?”答:两者之间没有任何联系。不管你的愿望有多么强烈,这显然与他必须爱你没有任何关系,他不会按照你的愿望来决定是否爱你。此外,你的这种强烈的愿望明显不能控制他,要真是如此的话,他一定会爱上你。但是,很显然,他不必去遵循你的愿望。在这个世界上,没有人必须按照你的愿望来行事——除非你拿枪抵着他们的头并强迫他们这样做。即使真是这样,他们也许宁愿选择去死。
但是,就我们现在所说的情况,你手上没有枪,即使你有枪,他仍然不会向你屈服,也不会因此而爱你。事实上,这种可能性几乎为零!
通过逻辑型辩论,你开始明白,在现实生活中,你的愿望不是必须得到满足。毫不夸张地说,即使你会因为你心爱的人不爱你而去选择结束自己的生命,这也并不意味着他就要爱你。要是他愿意,他或许还会看着你去死!
你可以实事求是地对绝对必须、应该、义务和要求进行辩论,意识到这一点很重要。这样一来,你就会接受这样一个事实:你必须得到自己想要得到的东西,这种信念是不合理的。要是你得不到自己想要得到的东西,这也不是什么可怕的事情,你能容忍你得不到自己想要的东西;如果你表现得很糟糕,与你感觉你“必须”表现出来的水平不一致,你也不是一个该受诅咒的人。与此同时,你还应该接受这样一个事实:你对自己、他人和客观世界的要求都是不合逻辑的。尽管你比较希望自己能将重要的事情做好,他人能平等、友善地对待你,而且各种客观条件都能井然有序,并符合你的心意,但你的这些信念永远也不是什么必须实现的事情。因为非常喜欢这样的状态,所以就必须达到这样的状态,这是不合逻辑的,这也根本行不通。
“但是,”你也许会反对说,“假如我失败了,我受到他人不公平的对待,我生活在恶劣的环境中,我还因此受伤或死掉了。为了避免受伤或死亡,我必须完成某些事情,他人必须合理地对待我,周围的环境必须足以让我生存,这种信念难道有什么错吗?”
是的,这种信念十分正确,也合乎逻辑。有时,你的生命取决于你的成功、他人公平的对待和有利的环境。所以,如果你想生存,并想要一直生存下去,某些东西必须存在。但要记住——你绝对必须生存,这种信念是不可取的。不管怎样,你最终都会死,即使你可能已经活了一百多岁。但是,你必须要活很长一段时间;或你必须安详地死去,不受任何病痛折磨;或你的生活一定要幸福。以上这些信念都是站不住脚的。所有这些信念都是合乎你心意的,但绝对不是必须的。如果你认为这些都是必须的,或者说任何其他你真正想要的东西都是绝对必要的,可以肯定的是,你绝对会感到焦虑。你的需要和愿望都是合理的,在某种意义上说,这些需要和愿望都很好,因为你想要得到它们。但是,你并不是绝对必须得到这些东西。说真的,这些东西并不是绝对必须的。如果你认为你必须得到这些东西,你会惶惶不可终日!
第三种辩论非理性信念的方法是实际和务实型辩论法,这种方法尤其适用于那些绝对应该和必须信念,并能将这些信念转变为选择性期望,也可称为启发式辩论法。要想尝试此方法,你需要找出一种或多种非理性信念,并问问自己:“如果我保持这种非理性信念,我会怎么样?它会带来什么样的结果呢?它会不会十有八九让我感到快乐,或让我感到悲惨呢?如果我坚持这种不合理信念,而且固执己见、拒绝放弃这种信念,可能会发生什么呢?”
我们还是以上文提及的非理性信念为例:“我非常爱这个人,因此,他绝对必须同样爱我。要是他不爱我,真是太可怕了!我不能忍受他不爱我。要是不能让他爱上我,我就是一个无能之辈,我就是一个没有价值的人!”
利用务实型辩论法,你可以做出如下辩论和质疑:“如果我真的有这种信念,而且这种信念还很强烈,我会怎么样?”答:“那会让我很焦虑,我会去思考我心爱的人是否爱我,万一我发现他并不爱我,我的情绪就会异常低落。”“如果我心爱的人并不像我爱他那样爱我,是不是真的很可怕呢?”答:“不是,那并不可怕,因为它不会像想象中那么糟糕。”不过,我会认为这是一件很可怕的事情,我会感到很可怕,因为我有这种愚蠢的想法。“如果我坚持这种信念,它会不会让我感到快乐,或让我感到悲惨呢?”答:“它会让我十分悲惨,除非我能保证我心爱的人真的爱我,而且将一如既往地爱我。”但是,我当然不能做出任何这样的保证,所以我会一直处在焦虑和痛苦的边缘。“如果我坚持这种信念,而且固执己见,拒绝放弃这种信念,可能会发生什么呢?”答:“我将一直保持这种极度焦虑的情绪,直至(或除非)我发现心爱的人真的爱我。”即使这样,我还是会焦虑,因为我会意识到,我还是会失去他的爱,而且根据我自己的定义,要是没有他的爱,我是不会幸福的。
这种务实或现实型辩论法是理性情绪行为疗法的核心所在,也是其他一些旨在根除焦虑症方法的核心所在。因为你希望你对爱的付出能有所回报(或你想得到世上的其他任何东西),这种非理性信念要求你绝对必须得到你想要的一切,这样,你才能成为一个幸福、安乐的人;要是你得不到你想要的,你会感到绝望、悲惨。因此,如果你尝试使用这种务实或现实型辩论法,你会开始意识到,固执地坚持这种非理性信念是有害无益的——除非你真的愿意让自己感到焦虑和抑郁。非理性信念能帮你实现这一目的!但是,如果你是想获取更大的快乐、成果和效率,你可以看到非理性信念会给你带来致命的伤害和持续的痛苦。要是你没有完全崩溃的话,想必你会用理性信念或合理的期望来取代这种非理性信念。
但是,总而言之,我们建议你能持续使用这三种辩论法:现实型、逻辑型和务实型辩论法。而且还要一直坚持下去,因为人类往往容易产生非理性信念,可能因为这种信念已经保持多年了,你习惯了这种信念,它们让你感到很自然。因此,要想放弃这种信念,并使它们失去效力,你最好还是要用这三种方法来进行辩论。
如果你还会因担忧他不爱你而感到焦虑,理性情绪行为疗法将这种继发性焦虑视为不愉快事件A2。那么,你很有可能因A2产生非理性信念(IB2),例如,“我不能这样忧虑不安!太可怕了!我不能忍受这种焦虑情绪!我怎么会这么不安呢,我真是太不争气了!”结果(C2),你会为这种焦虑情绪而忧心不已。
为了辩论这些非理性信念IB2,你可以采用逻辑型辩论法:“如果一想到这种情况太可怕了,我不能忍受,我就会感到焦虑,这种信念是否行得通呢?”答:“行不通。因为我不喜欢这样的感觉,所以我会焦虑,而我又会因这种焦虑心理而不安,这真是极其不幸。但是,这种情况也不是那么糟糕,因此也不是必须不能存在的。我可以忍受这种心理,而且还能感受到些许的快乐。这种‘糟糕的情绪(如焦虑心理)使我不安’的想法真的很愚蠢。”
为了辩论这些非理性信念IB2进行,你还可以采用务实型辩论法:“如果我相信,我绝对不能焦虑,我没有现实中表现得那么良好,这种信念是否行得通?”答:“行不通!我会为我的焦虑情绪而感到不安!”
所以,你可以找到导致焦虑情绪的非理性信念(IBs),而且可以对其进行辩论并改变它;如果你对自己的焦虑情绪(C2)感到焦虑,你还可以找到非理性信念IB2s,并对其辩论,从而最大限度地缓解你的继发焦虑症。
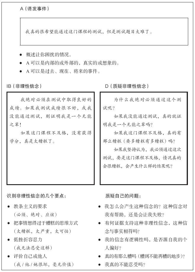
在理性情绪行为治疗的过程中,我们会大力鼓励客户坚持做一些练习(认知、行为和情感练习),我将在以后的章节中予以说明。为了帮助他们,阿尔伯特·埃利斯研究所已研制出一种情绪行为疗法自助表格,你可以利用这张表进行自我辩论,并提出理性信念或一种有效的新哲学,见表5-1。
图5-1列出了一些你可以做的思维练习。你先要找出干扰事件和后果,即不健康的消极情绪和自我挫败行为。然后,你问问自己是哪些诱发事件或不愉快事件导致了这些结果。然后,列出你的非理性信念(IB),并对其辩论(D),这样,你就会得出E,即通过辩论非理性信念而产生的新信念以及有益的情绪和行为。



